|
5.7.5 moulded_form_relationship(DIS−4.2.66)
moulded_form_relationshipは、2つのmoulded_formの関係について表しているitem_relationshipタイプである。moulded_form_relationshipsの集合体は、ship_-moulded_formを記述しているmoulded_formの相互階層を表す。
| (例) |
moulded_form_relationshipの典型的例として、ship hullのmoulded_formとそれに関連するpropellerの関係がある。 |
moulded_form_relationshipを構成しているデータは、次のようなものある。
−item_1
−item_2
5.7.5.1 item_1(DIS−4.2.66.1)
item_1は、moulded_form_relationshipの基本形状を形成するmoulded_formを記述している。
5.7.5.2 item_2(DIS−4.2.66.2)
item_2は、item_1で構成されているmoulded_formを記述している。
5.7.6 moulded_form_representation_item(DIS−4.2.67)
moulded_form_representation_itemは、船の型状表現を定義している。この表現は、点と幾何カーブのグリッドまたは船または付加物の型状を定義する板厚0mmのsurfaceを使用している。moulded_form_representation_itemは、ship_point, ship_curve, ship_surfaceである。
5.7.7 moulded_form_representation_relationship(DIS−4.2.68)
moulded_form_representation_relationshipは、二つのmoulded_form_shape_-representation間の関係について述べられいる。
moulded_form_representation_relationshipを構成しているデータは、次のようなものである。
−description
−id
−rep_1
−rep_2
5.7.7.1 description(DIS−4.2.68.1)
descriptionはユーザーが描画の表現目的を定義することについて記述している。
Descriptionはmoulded_form_representation_relationshipの特徴を記述する必要はない。
5.7.7.2 id(DIS−4.2.68.2)
idは、moulded_form_representation_relationshipに対する認識子を記述している。
5.7.7.3 rep_1(DIS−4.2.68.3)
rep_1は、moulded_form_representation_relationshipの基本形状を形成するmoulded_form_shape_representationを記述している。
5.7.7.4 rep_2(DIS−4.2.68.4)
rep_2は、rep_1を構成しているmoulded_form_shape_representationを記述している。
5.7.8 moulded_form_shape_representation(DIS−4.2.69)
moulded_form_shape_representationは、幾何モデル、位相や幾何要素を利用したmoulded_formの型状を定義している。moulded_form_shape_representationを構成している幾何はship_point、ship_curveあるいはship_surfaceを参照する。それぞれのmoulded_form_shape_representationはoffset_table_shape_represen-tationとwirwframe_shape_representationか、surface_shape_representationのいずれかである。
| (注) |
moulded_form_shape_representationは、抽象的なコンセプトであり詳細な幾何を持たないが、参照するための位相や要素のようなプロセスを備える。 |
moulded_form_shape_representationを構成するデータは、次のようなものである。
−moulded_form_representation_id
−moulded_form_symmetry
5.7.8.1 moulded_form_representation_id(DIS−4.2.69.1)
moulded_form_representation_idは任意のデータであり、もしデータが存在するならば、moulded_form_shape_representationに対する特定のラベルを記述する。
5.7.8.2 moulded_form_symmetry(DIS−4.2.69.2)
moulded_form_symmetryは任意のデータであり、もしデータが存在するならば、moulded_form_shape_representationに対する対称性を明記する。moulded_formに対して、面対称や回転対称を定義することが可能である。
5.7.9 planar_symmetry(DIS−4.2.76)
planar_symmetryは、船のあらゆる部分の対称情報を提供しているsymmetryタイプである。planar_smmetryは、船のその対称部分のsymmetry_plane(対称面)を詳細に記述する。
planar_smmetryを構成しているデータは、次のようなものである。
−the_symmetry-plane
5.7.9.1 the_symmetry_plane(DIS−4.2.76.1)
the_symmetry_planeは、対称部分での定義座標系における対称面を定義する。
axis2-placement_3d軸は、対称面の標準軸を明記する。もし、半分だけ定義されている部分があれば、それは、その法線軸が指し示す方向に存在するべきである。
5.7.10 rotational_symmetry(DIS−4.2.85)
rotational_symmetryは、船のあらゆる部分の回転対称情報を提供するsymmetryタイプである。回転軸は、船の対称部分での回転軸を詳細に記述する。
ratational_symmetryを構成するデータは、次のようなものである。
−the_rotational_axis
5.7.10.1 the_rotational_axis(DIS−4.2.85.1)
the_rational_axisは、船の対称部分の妥当な座標系において定義される回転軸を記述している。
5.7.11 ship_moulded_form(DIS−4.2.93)
ship_moulded_formは、item_structureタイプであり、itemタイプはAP216のデータ交換のためにすべてのmoulded_formをともにグループ化している。moulded_-formの典型的例は、ship hull、propeller, rudder, appendageである。
(例)サンプルを図5.7−17に示す。
図5.7−17 Ship hull. rudder and propeller
ship_moulded_formを構成しているデータは、次のようなものである。
−items
−relationships
5.7.11.1 items(DIS−4.2.93.1)
itemsは、ship_moulded_formを定義している全てのmoulded_formsを記述する。
5.7.11.2 relationships(DIS−4.2.93.2)
relationshipsはship_moulded_formを形成しているmoulded_form_relationshipsを記述する。
5.7.12 ship_moulded_form_revision(DIS−4.2.94)
ship_moulded_form_revisionは、ship_moulded_formの改正について列挙しているrevision_with_contextタイプである。ship_moulded_form_revisionは、詳細なship moulded formの定義に関連しているmoulded_form_design_definitionの使用されている全てのバージョンを取りまとめる。
ship_moulded_form_revisionを構成するデータは、次のようなものである。
−context_of_revision
−members
5.7.12.1 context_of_revision(DIS−4.2.94.1)
context_of_revisionは、ship_moulded_form_revisionが定義されているship_-moulded_formを記述している。
5.7.12.2 members(DIS−4.2.94.2)
membersは、ship_moulded_form_revisionを形成しているmoulded_form_design_definitionの集合体を記述している。
5.7.13 symmetry(DIS−4.2.111)
symmetryは、船のあるパーツに対する対称性情報を提供する。この対称性は、planar-symmetryまたはrotational_symmetryのいずれかである。それぞれのsymmetryはplanar-symmetryまたはrotational_symmetryのいずれかである。
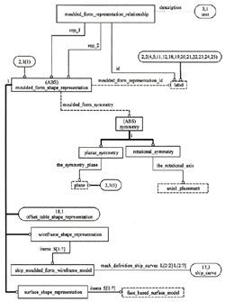
5.7.13.1 Express-G
ship_moulded_forms UoFに関するEXPRESS-Gを図5.7−18,19に示す。
| (拡大画面:57KB) |
 |
図5.7−18 Ship moulded forms(part1)
| (拡大画面:42KB) |
 |
図5.7−3 Ship moulded forms(part2)
|