日本財団 図書館


054-1.gif

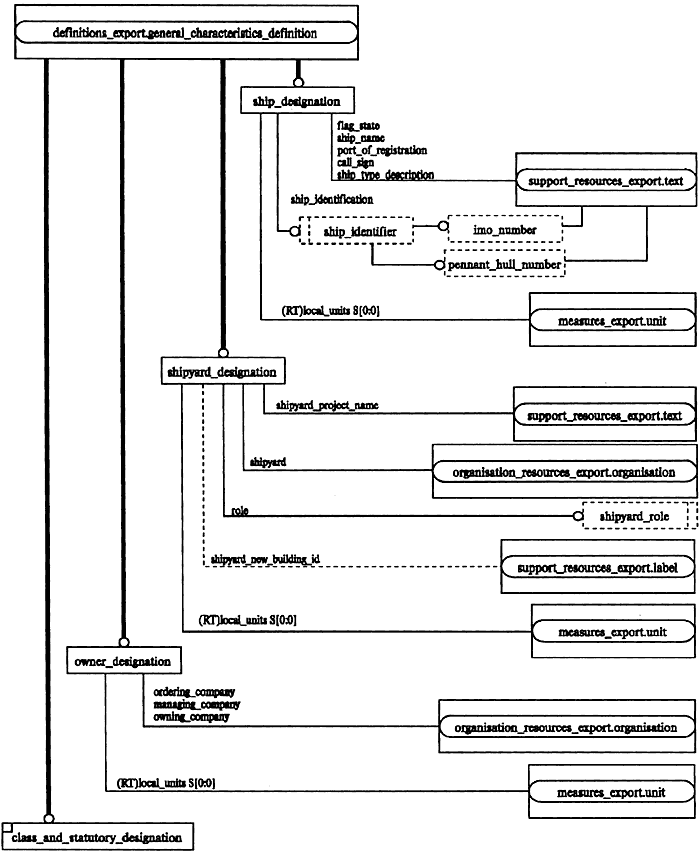
図5.1-4 ARM EXPRESS-G UoF Ship general characteristics diagram 3

 

 

 

前ページ   目次へ   次ページ

 






日本財団図書館は、日本財団が運営しています。

  • 日本財団 THE NIPPON FOUNDATION